Parent: ISA Boards

File: Thu Dec 30 21:40:11 2010 DAC.bmp (314038 bytes)
File: Fri Dec 31 12:49:10 2010 OPL2.csv (1034 bytes)
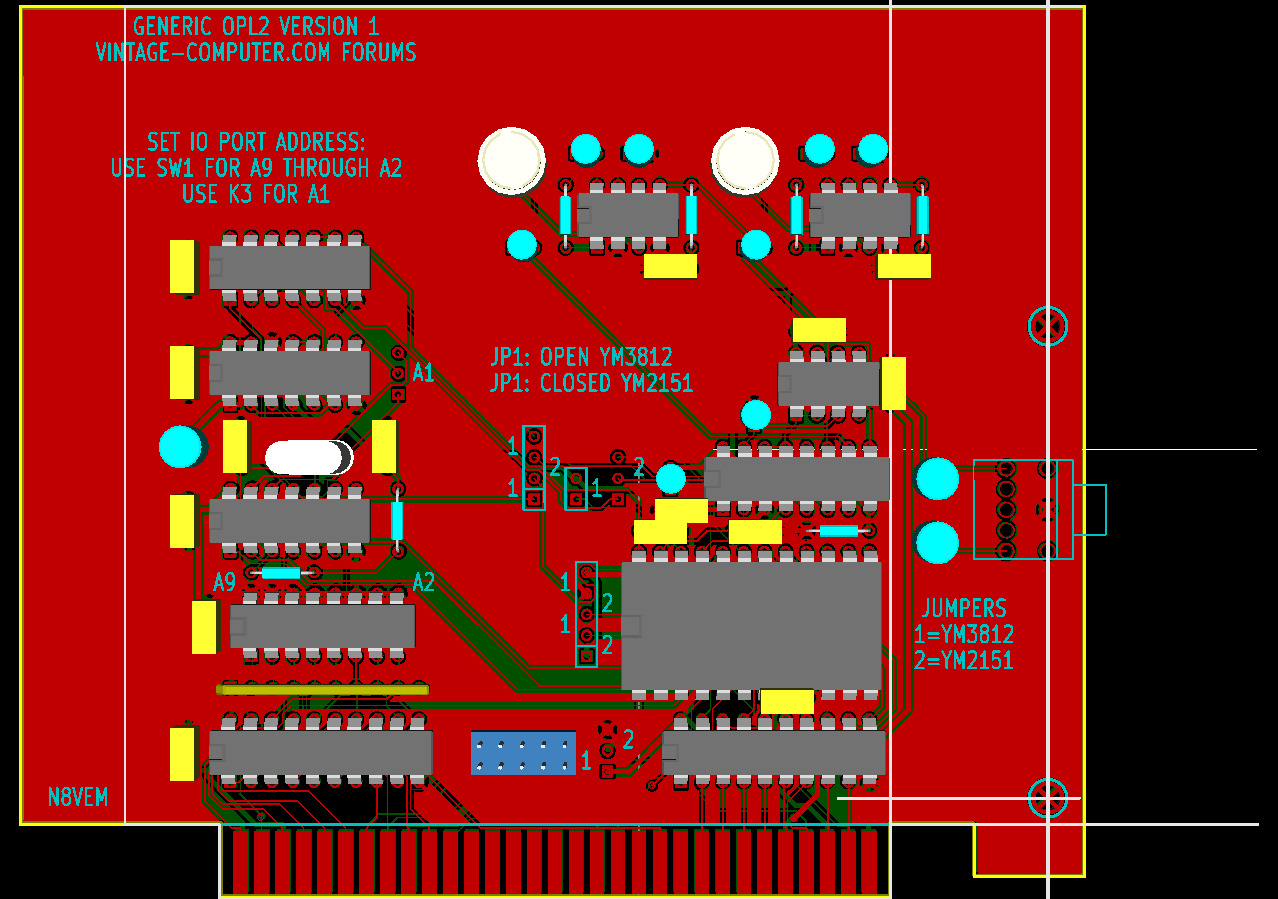
File: Fri Dec 31 12:49:12 2010 OPL2.png (57771 bytes)
File: Tue Jan 4 18:06:27 2011 Printing OPL2-brd.pdf (550988 bytes)
File: Fri Dec 31 12:49:08 2010 Printing OPL2-sch.pdf (120701 bytes)
File: Thu Dec 30 21:39:57 2010 YM3012-datasheet.pdf (235556 bytes)
File: Thu Dec 30 21:40:04 2010 YM3812-datasheet.pdf (276541 bytes)
File: Thu Dec 30 21:39:50 2010 signals.bmp (63678 bytes)